新疆维吾尔自治区人民政府国有资产监督管理委员会
政府信息公开
信息公开指南
信息公开制度
信息公开目录
机构职能
规范性文件
专项规划
统计信息
财政预算结算
工作动态
其他应主动公开的政府信息
信息公开年报
索引号:766826383/2026-00103
发文字号:〔〕号
公文种类:
发文机关:
成文日期:
主题分类:
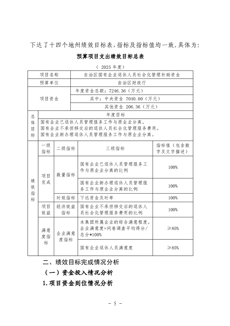
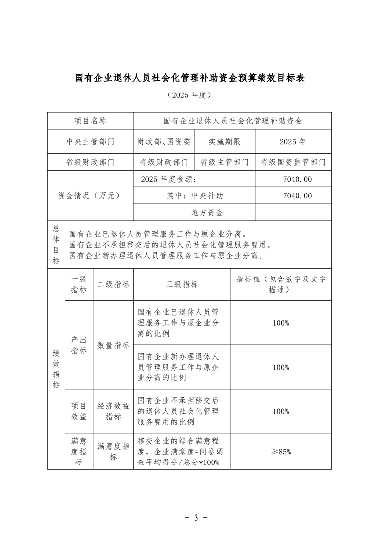
2025年度新疆国有企业退休人员社会化管理补助中央专项转移支付绩效自评报告
发布时间:2026-04-01 浏览次数:
【字体:
大
中
小
】
政务公开